I wanted to add a brief explainer on this post that may be perceived to be cryptic. It follows a chain of posts. The first time I was working on shadow fleets was in 2011/2012, at the time the Iran sanctions were constraining Irans crude oil export and the country resorted to an age old solution: assemble a shadow fleet or lean on a national tanker fleet. I was tracking the odd 10 or so vessels. Back then this was a fun exercise, but hard to do anything in the economics discipline with that.
Subscribe to the newsletter!
I wanted to give a bit more context on the geopolitics or how I perceive the geopolitics. In the post, I highlighted how we have a gradual erosion of the Russian shadow fleet. This was raised to kinetic action on empty vessels by Ukraine recently. With the added recent events around US forces boarding of a recently reflagged Russian shadow fleet vessel, the shadow fleet continues to be heavily degraded. This is also happening in the context of the Venezuela intervention.

To me, this is a move that is front-square and center directed at enforcing norm compliance with the US/EU sanctions regime, but it also has downstream implications and may be indirectly directed at China and its Belt-and-Road push, especially if the US action has not been clearly communicated with China in advance. Here is why.
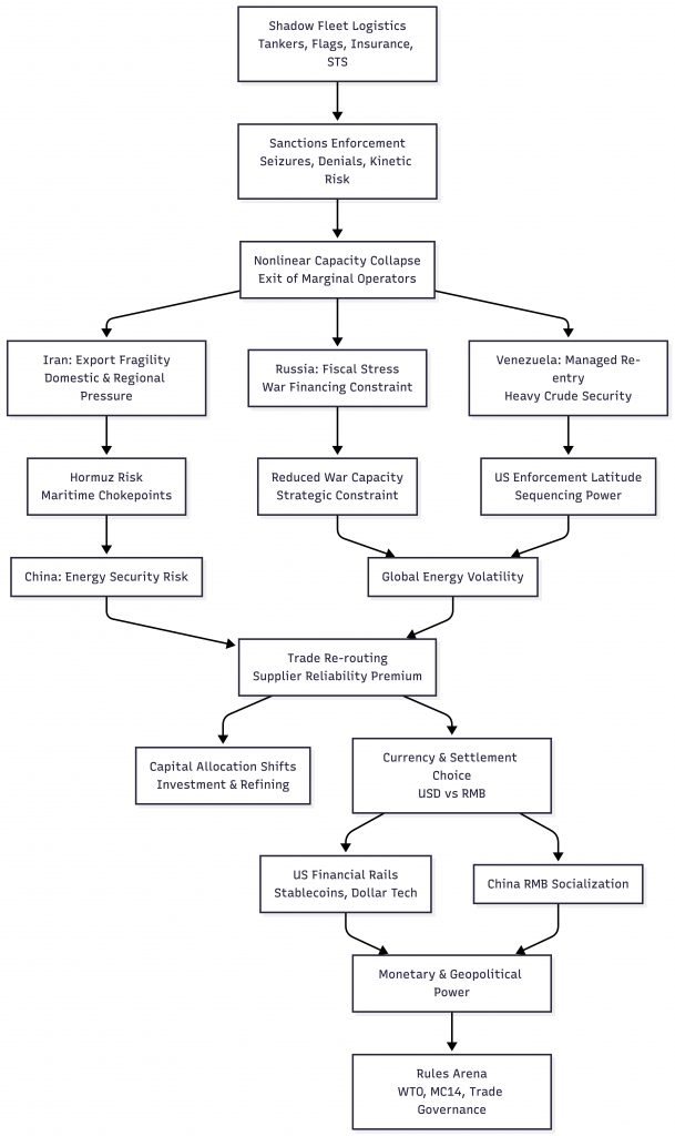
Shadow fleet degradation is improving The sanction evasion operating layer is being attacked. What looks like incremental enforcement may approach a tipping point, because, due to the elevated risk profile, it is increasingly likely that the marginal operator will be exiting the unregulated market. One should not think of the shadow fleet as a fixed stock of ships, but an ecosystem of hulls, flags, insurers, ship managers, brokers, STS operators, crew agencies, port services, and paperwork that only needs to be plausible, not clean. What matters is not whether some tankers remain afloat, but whether the risk-adjusted return for participation remains positive.
That calculation may be flipping. The enforcement has moved up (or down, depending on perspective), the value chains with now ships being seized or attacked. This renders crews as being exposed. Criminal liability is no longer abstract or confined to white-collar intermediaries or enablers, who you may find in many countries. It is a personal, physical, and asymmetric risk. A shipowner might absorb a loss by virtue of diversification across hulls, but a seaman cannot diversify jail risk or even risk to own life given the kinetic actions.
Shadow fleets of the non-state type operate on thin capitalization, fast reflagging, and plausible deniability. Their edge is speed and anonymity, not resilience. Once the expected probability of seizure or prosecution rises above a low threshold, they leave. Not gradually. All at once.
Here I see the “issue” or the backfire potential. If the US indeed presses charges against the crew, for the ability to capture the crew, similarly as with drug smuggling in the caribbean, this could give rise to the issue of white collar crimes (and the economic damage that creates) being contrasted in a court of law against blue collar worker perpetrated crimes (such as the ship mates being caught). It will be interesting to see but I suspect this would be the next line of attack in the narrative war if it comes to prosecution and I presume that there will be a lot of social media noisemakers of some political convictions that will be doubling down on this narrative, further degrading perceived institutions at home.
What are the geopolitical implications of the degradation of the shadow fleet?
For Russia, the loss of shadow capacity is a major issue fiscally. And Russia has a crude problem: the degradation of refining capacity by Ukraine’s armed forces inside Russia, together with the ever more binding oil price cap (which has been lowered), and with the ever tighter ability to smuggle oil, will mean Russia is really in a tight spot and at risk of losing a major source of revenue (fiscally things already look terrible).
But there are knock on effects that are non negligibile and they may be tangent to Chinese and other interests. So what are these?
Iran, Iraq, and second-order spillovers
Russia is not the only system under stress. Iran is hit harder by logistics shocks as the shadow fleet degradation will also impact calculus for engaging with moving Iranian crude. Shadow exports are fiscally binding, and the Iranian economy is already in tatters. This creates instability. When that channel narrows, the spillovers are regional. The destabilization is obvious and there is a risk that the Iranian regime may find no other option but to threaten a major escalation (which would be self defeating). Iran is also an important source of crude to China and a part of the Belt-and-Road network.
And so instability in Iran may spillover into a risk to traffic and free navigation in the Strait of Hormuz. That is why I posted a picture of the mouth of the Strait from some time ago. You see a row of oil tankers in the far. In any case, I have a hard time seeing that Iran will be able to escalate. The capability is simply not there and more importantly, the population is simply not going to rally for the aging Mullah regime. The end result or best result could be that progressive forces in Iran win the upper hand and there is an eventual negotiated solution possibly around a new Iran deal. The deal is mostly been written already as far as I know. This could have positive implications for the security architecture in the region which is much desired.

But if there is disruptions and escalation, Iraq matters here. Not because it is the culprit, but because it is the junction and again, there is a China signature that could induce one to link the developments as a posture against China. Iraq is a participant in Belt-and-Road, it is a major supplier of energy to China. And so disruptions in the Strait of Hormuz may, after the US secured access to Venezuelan heavy crude, quickly cascade into a problem for China which, strategically, would then respond with involution and an more rapid domestic roll out of EVs to reduce hydrocarbon demand. This is not optimal if we take this paper on tiered climate action clubs seriously. The Europeans probably would be OK with this, because it provides some more breathing space for their car industry, but ultimately I find this a “stupid” or “bad” solution.
A win-win-win solution would be to work with Africa to ensure that the continent does not carbonize, which could bake in huge amounts of global warming. That is: Africa has the unique advantage to skip the carbon age and move straight to electrification. Given that the topology in Africa supports a decentralized build out of electricity given the sheer size of the continent, China is incredibly well placed to do well and European capital, moved to Africa via US fintech rails to finance Chinese capital equipment (think EVs for transportation services, machinery and equipment etc for industrialisation) is, in my view, the much better solution.
What are the further knock on effects?
If we think about the gradual exit framed this way, the winners are easy to spot. Large and smaller, compliant producers with scalable output, boring politics, and reliable shipping suddenly enjoy structural rents. So do smaller producers that can serve China without legal noise.
This is not just trade diversion. It is capital allocation. Upstream investment follows reliability, supplier finance deepens. Invoicing practices evolve and it could have implications for the global currency system as China may be able to further socialize the RMB. I am thinking here of Colombia, Mexico, Brasil, possibly even Canada and a range of other smaller crude suppliers. So a shock could still involve a win for China.
But…
The US will be throwing the might of its tech companies at this problem and will attempt to ensure control of the trading system and the dollar denomination of crude trade through the use of stablecoins.
And this raises the scepter of a showdown around MC14 in Cameroon.
And for ease to access all of this, here is a graph — there is MORE to be added as context, but I find this quite useful.
